D3d12 文字の描画



D3d11on12 を試す 2 すらりん日記

D3d11on12 を試す 2 すらりん日記

D3d11on12 を試す 2 すらりん日記

D3d11on12 を試す 2 すらりん日記

D3d11on12 を試す 1 すらりん日記

D3d11on12 を試す 1 すらりん日記

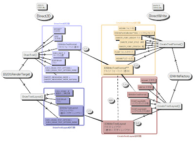
Directxプログラミング C Directx12テキストの描画

Directxプログラミング C Directx12テキストの描画

Project Asura Direct3d 12 モデル表示 1

Project Asura Direct3d 12 モデル表示 1

Directx12 Programming Vol 1 すらりんラボ Booth

Directx12 Programming Vol 1 すらりんラボ Booth

Directx12 Programming Vol 1 すらりんラボ Booth

ぶびびんぶろぐ Drawtext を使ったテキストの描画

ぶびびんぶろぐ Drawtext を使ったテキストの描画

D3dxfontによる文字描画 Void Pないと

D3dxfontによる文字描画 Void Pないと

Directx12 への統一理論 すらりんラボ Booth

Directx12 への統一理論 すらりんラボ Booth

日本語文字列を描画するには

日本語文字列を描画するには

Direct2dで文字を描画する わびさびサンプルソース

Direct2dで文字を描画する わびさびサンプルソース

Directx12 D3d12 基础教程 十三 D2d Dwrite On D3d12与文字输出 Gamebaby Rock Sun的博客 Csdn博客

Directx12 D3d12 基础教程 十三 D2d Dwrite On D3d12与文字输出 Gamebaby Rock Sun的博客 Csdn博客

Dxライブラリで3d文字を描画 めめんと

Dxライブラリで3d文字を描画 めめんと

Wsl 2 に Directx が追加 将来的にはlinux Guiアプリへの対応も 窓の杜

Wsl 2 に Directx が追加 将来的にはlinux Guiアプリへの対応も 窓の杜

Directx12 D3d12 基础教程 十三 D2d Dwrite On D3d12与文字输出 Gamebaby Rock Sun的博客 Csdn博客

Directx12 D3d12 基础教程 十三 D2d Dwrite On D3d12与文字输出 Gamebaby Rock Sun的博客 Csdn博客

D3dデバイス作成 Directx

D3dデバイス作成 Directx

Drawtext を使ったテキストの描画 ぶびびんぶろぐ

Drawtext を使ったテキストの描画 ぶびびんぶろぐ

Directx12 への統一理論 すらりん日記

Directx12 への統一理論 すらりん日記

文字を描画する Directx9 プログラミングメモ Atwiki アットウィキ

文字を描画する Directx9 プログラミングメモ Atwiki アットウィキ

Directx 文字描画始めました はかせのラボ

Directx 文字描画始めました はかせのラボ

ぶびびんぶろぐ Drawtext を使ったテキストの描画

ぶびびんぶろぐ Drawtext を使ったテキストの描画

ぶびびんぶろぐ Drawtextlayout を使った描画

ぶびびんぶろぐ Drawtextlayout を使った描画

Directx 12の魔導書 3dレンダリングの基礎からmmdモデルを踊らせるまで Seshop Com 翔泳社の通販

Directx 12の魔導書 3dレンダリングの基礎からmmdモデルを踊らせるまで Seshop Com 翔泳社の通販

Directx12 D3d12 Gamebaby Rock Sun的博客 Csdn博客

Directx12 D3d12 Gamebaby Rock Sun的博客 Csdn博客

Source : pinterest.com